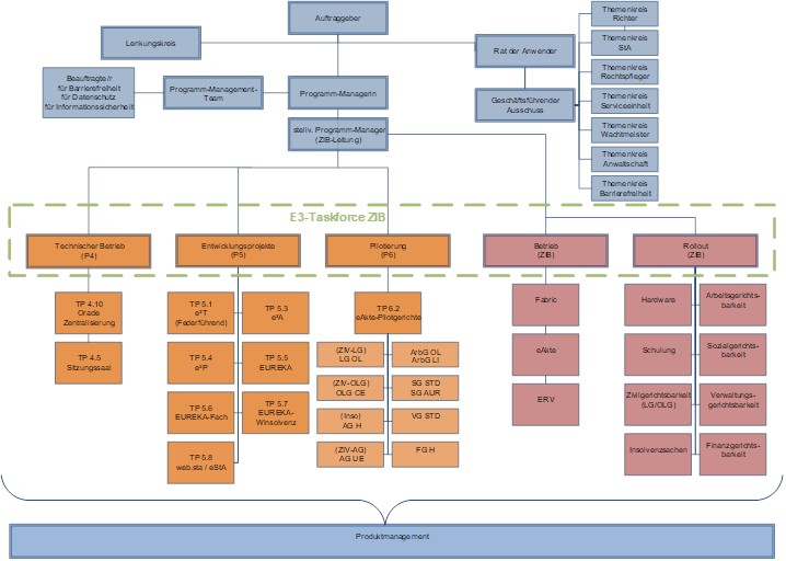
Programmorganisation und Projekte
Projekt P4: Technischer Betrieb
Projekt P5: Entwicklungsprojekt
Projekt P6: Pilotierung und Einführung
Projekt Technischer Betrieb (P4):
Der Projektleiter ist Leiter TBZ-Operations Meinhard F. Günther (ZIB).
Die Aufgaben des Projekts P4 sind insbesondere die Erstellung einer zukunftsfähigen IT-Infrastruktur und die Realisierung eines zukunftssicheren Server- und Rechenzentrumskonzepts.
Projekt Entwicklungsprojekt (P5):
Der Projektleiter ist Nico Meyerholz (ZIB).
Dem Projekt P5 obliegt die Softwareentwicklung, insbesondere die Entwicklung von e²T. Diese erfolgt unter Berücksichtigung der Anforderungen zur Barrierefreiheit, zur IT-Sicherheit und zum Datenschutz.
Projekt Pilotierung und Einführung (P6):
Der Projektleiter ist der Leiter der IT-Koordination Christian Hahne (ZIB).
Die Aufgaben des Projekts P6 sind insbesondere die Organisation und Ausstattung der Testgerichte mit Hard- und Software sowie der Rollout an Fach- und Zivilgerichten.

